PIXNET Logo登入

否極泰來樂活天空

跳到主文

2026星座運勢、2026蘇珊米勒、2026紫微斗數、2026生肖運勢,因詐騙連結留言充斥,站內留言系統已關閉。因長期更新,睡眠不足、滑鼠手、電腦故障,7.7起暫停每日更新,適逢12月站方改版大Bug,恢復正常前,僅能使用手機更新,全部改在粉專「搶先看」。在抱怨前請捐一台電腦贊助先(笑~

部落格全站分類:星座命理

  • 相簿
  • 部落格
  • 留言
  • 名片
  • 10月 03 週五 202511:55
  • 0°這個特殊度數,是你找到天命的關鍵!巨變前夜?解碼2025核心天象

【Brain Clark】0°這個特殊度數,是你找到天命的關鍵!巨變前夜?解碼2025核心天象
布萊恩·克拉克,倫敦占星學院特邀講師 、凱龍研究中心共同創辦人、新月獨家合作老師、研究占星學超過30年,一位專業占星諮詢師。擁有墨爾本大學古典文學與考古學的碩士學位,並已榮獲“澳洲占星師協會”(FAA)的終身會員資格,是職業占星協會(APA)的資深會員。

粉專追起來,「重要星象運勢」獨家看
IMG_1399.jpeg    
2025年,我們已經見證了許多個與白羊座0°有關的天象——
(繼續閱讀...)
文章標籤

否極泰來樂活天空 發表在 痞客邦 留言(0) 人氣(1,237)

  • 個人分類:Brian Clark布萊恩.克拉克
▲top
  • 10月 03 週五 202511:00
  • 這個雙魚座,無限接近於神性

【Brain Clark】這個雙魚座,無限接近於神性
布萊恩·克拉克,倫敦占星學院特邀講師 、凱龍研究中心共同創辦人、新月獨家合作老師、研究占星學超過30年,一位專業占星諮詢師。擁有墨爾本大學古典文學與考古學的碩士學位,並已榮獲“澳洲占星師協會”(FAA)的終身會員資格,是職業占星協會(APA)的資深會員。
12
星座之中,它是最後一個星座,據說包含著所有星座的能量。一個典型的雙魚座似乎存在著兩面,看上去有些迷糊,跟世俗世界格格不入,另一方面,ta們好像天然擁有著周圍氣氛的調節器,能夠成為潛意識之中希望ta們成為的任何形象。但是真實的雙魚座被淹沒了……

粉專追起來,部份「最新週運」搶先看

IMG_1702.jpeg  
(繼續閱讀...)
文章標籤

否極泰來樂活天空 發表在 痞客邦 留言(0) 人氣(1,403)

  • 個人分類:Brian Clark布萊恩.克拉克
▲top
  • 6月 29 週日 202500:01
  • 這個獅子座超會愛人!

【Brian Clark】這個獅子座超會愛人!
布萊恩·克拉克於1972年開始研究占星學。他曾擔任加拿大占星家聯盟(FCA)和澳大利亞占星家聯盟(FAA)的國家主席,以及專業占星家協會(APA)的主席。
譯者/Sharon
獅子座和太陽、心臟相關,這些都是我們的世界中最核心的元素。那麼和獅子座相處,都需要注意些什麼呢?很簡單,一起來看看吧!
(繼續閱讀...)
文章標籤

否極泰來樂活天空 發表在 痞客邦 留言(0) 人氣(1,487)

  • 個人分類:Brian Clark布萊恩.克拉克
▲top
  • 4月 27 週日 202512:50
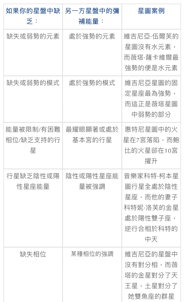
  • 【Brian Clark】缺元素、空相、截奪…這9種「空缺能量」,解密你的關係吸引力(深度)

IMG_4435.jpeg
【Brian Clark布萊恩·克拉克】缺元素、空相、截奪…這9種「空缺能量」,解密你的關係吸引力(深度)
你的星盤中有哪些“缺失”?
你有群星在8宮,也許其它宮位就有的是空的;
你是群星天秤座,那你的星盤可能缺少白羊座;
(繼續閱讀...)
文章標籤

否極泰來樂活天空 發表在 痞客邦 留言(0) 人氣(1,558)

  • 個人分類:Brian Clark布萊恩.克拉克
▲top
  • 3月 10 週日 202412:03
  • 【布萊恩·克拉克】中天星座(超全指南):你的終極天命、人生的最大潛能

中天星座(超全指南):你的終極天命、人生的最大潛能
雙魚座的新月,這輪月亮在合相太陽前,先與土星打了個照面。
這仿佛是一種隱喻:在我們想要發揮太陽的光與熱之前,我們先要學習土星的力量——為自己負責。
詳盡都在→3月運勢懶人包
→→聚寶貔貅水晶(蝦皮優選+)
→→人氣魔法水晶(蝦皮優選+)
這次新月,不僅是一個讓我們學會為自己負起責任的日子,也是一個讓我們學習如何有計劃地建構人生的日子。
你的人生使命是什麼?你要如何實現它?當你的天賦被最大程度展現出來會是怎樣?你的人生巔峰在哪裡?……
無數個可能的選擇裡,我們需要一個切實而明確的方向,通往你人生的高光之地。而那些問題的大難,你的星盤上早有暗示,就在你星盤上的最高點——中天(Medium Coili)。
如果你使用整宮制/等宮制,星盤中的“MC”即為你的中天星座;如果你用普拉西德宮位制,星盤中的第十宮宮頭叫做中天(MC)。
如果你不知道自己的中天星座,可以在公眾號消息推送對話方塊中輸入關鍵字【星盤】查詢自己的完整星盤。下圖所示位置的星座,就是你的中天星座
中天:你人生的峰頂
占星學中,中天暗示了我們與世界的關係,也象徵著生活的目標。
它既是我們對於成功的定義、想要取得外界認同的方式,怎樣的路徑會最終讓我們被世人銘記……同時,那裡也代表著我們從父母那裡傳承來的理念。
我們對人生的期待不僅是我們自己設定,更是祖先對我們的厚望,它代表著父母的價值觀,以及這份價值無形施加,並對我們職業選擇產生的影響。
從古至今,第十宮的情況能夠體現我們的職業生涯。
我們知道,黃道12宮中,有3個宮位都有“事業”的指向。然而,只有第十宮是居於地平線之上的(一張星盤分為南北兩半),因此更直觀。
中天的位置,以及第十宮宮頭的星座、宮主星,這些元素都是我們探尋自己事業的軌跡。正是有了第十宮作為舞臺,我們才能向世界展示獨一無二的自己。
事業是證明某個人存在的痕跡,第十宮的能量將幫助我們在職場上扮演重要的角色。在這裡,我們將活出自己,更加清楚朝哪個方向去努力。第十宮同時還有公共領域的意義,我們如何得到大家的認可,是通過某個職稱,還是做出的成績。
像一個尖頂的大教堂,它能把我們的注意力提到史無前例的高度。
中天,暗指我們著通往世界的道路,它的落座表明我們想要達到怎樣的目標,擁有哪些優秀的品質可以支持我們去得到,以及我們需要如何定位自己。第十宮的守護星為我們保駕護航,同時也發出挑戰。如此一來,守護星就成了我們的嚮導和夥伴。
整宮制中,中天與上升星座呈四分相。不過這裡我們採用分宮制來向大家說明,也因此,中天與上升星座的角度會發生變化。任何一張星盤中,如果十宮宮頭是巨蟹座或摩羯座,上升星座就會變成天秤座或者白羊座,再加上剛好是0度的情況,那麼就會形成精准的四分相。
隨著緯度的增高,中天和上升之間的度數可能會延伸出額外的1/3,或者縮小至1/6。所以中天和上升的關係是自然矛盾的。
黃道中,中天星座與上升星座呈四分或者近四分的狀態,這就說明了,思考社會關係需要的既不是本能,也不是行動,而是意識到我們與公眾之間的差異性。生活中的處事方式並不一定是適用於職場,與家人的相處模式不一定適用于朋友圈。
總結來說,要注意差異,並讓它們共存。
隨著時間的流逝,相信我,你會越來越能學會如何平衡。
中天白羊座
(繼續閱讀...)
文章標籤

否極泰來樂活天空 發表在 痞客邦 留言(0) 人氣(3,762)

  • 個人分類:Brian Clark布萊恩.克拉克
▲top
  • 9月 16 週六 202309:11
  • 【Brian Clark布萊恩·克拉克】水逆結束!這個每年3次的「黃金週期」,揭示你人生的無限可能

水逆終於結束啦!
詳盡都在→9月運勢懶人包
→→占卜問事
→→塔羅占卜
9月16日,水星恢復順行後,便只剩下外行星仍然在逆行之中,我們終於有了“撥雲見日”的感覺。
(繼續閱讀...)
文章標籤

否極泰來樂活天空 發表在 痞客邦 留言(0) 人氣(218)

  • 個人分類:Brian Clark布萊恩.克拉克
▲top
  • 8月 07 週一 202310:03
  • 【Brian Clark布萊恩·克拉克】你的真相,就藏在你第7宮的伴侶裡:10種吸引力配置,喚醒你的神性

有人說,我們是生而不完整的。
而伴侶,卻是那個讓我們“完整”的人,所謂“另一半”。
(繼續閱讀...)
文章標籤

否極泰來樂活天空 發表在 痞客邦 留言(0) 人氣(355)

  • 個人分類:Brian Clark布萊恩.克拉克
▲top
  • 6月 12 週一 202310:01
  • 【Brian Clark布萊恩.克拉克】12星座的職業天賦全指南

你的終極天命、靈魂方向,得看這顆命主星
詳盡都在→6月運勢懶人包
你知道自己的上升星座,可你瞭解自己的命主星嗎?
 
(繼續閱讀...)
文章標籤

否極泰來樂活天空 發表在 痞客邦 留言(0) 人氣(256)

  • 個人分類:Brian Clark布萊恩.克拉克
▲top
  • 12月 21 週三 202210:01
  • 【Brian Clark布萊恩】你的上升星座,天生靠什麼吃飯?用對了6宮,吸引12星座的天命工作(才華指南)

你敢想像嗎?
工作,其實是你幸福感的重要來源。
詳盡都在→12月運勢懶人包
唐綺陽2023共時曆
優惠價網址︰→→博客來
2023共時曆 (2).jpg  
你喜歡你的工作嗎?
(繼續閱讀...)
文章標籤

否極泰來樂活天空 發表在 痞客邦 留言(0) 人氣(562)

  • 個人分類:Brian Clark布萊恩.克拉克
▲top
  • 8月 29 週一 202211:06
  • 【Brian Clark布萊恩】命運給了你哪種事業?北交點12星座指南

幫你把理想活成現實
 


72800

【PENTAX】K3 III 特仕版 Premium_銀色(公司貨)



(繼續閱讀...)
文章標籤

否極泰來樂活天空 發表在 痞客邦 留言(0) 人氣(319)

  • 個人分類:Brian Clark布萊恩.克拉克
▲top
123»

參觀人氣

  • 本日人氣:
  • 累積人氣:

加入粉絲團

痞客邦破2億人氣TOP1

隨機熱門文章

  • (1,884,543)【Susan Miller 蘇珊米勒】2026星座運勢年運/月運/週運/日運
  • (639,853)農民曆【子丑寅卯辰巳午未申酉戌亥】時辰時間對照
  • (369,820)【欣鈺】天頂星座︰你一生追求的目標(完
  • (269,424)【民俗】為什麼結婚忌諱男女相差3、6、9的歲數?
  • (199,826)2025-2026木星相位、流年運勢懶人包(持續更新中
  • (12,515)【Alex大叔】2025年12月星座運勢
  • (11,068)【Alex大叔】2026年星座運勢(全)
  • (9,795)【蘇珊米勒】2025年12月雙魚座運勢
  • (7,540)【TIM】每週星座運勢12.7-13
  • (3,754)【天文世界】2026年度「雙魚座」運勢

All List

移至粉專更新

  • 處女座2026年重點:精準進階與關係煥新的關鍵年
  • 雙魚座2026年重點:靈性覺醒與事業綻放的關鍵年
  • 【Lunita占星】2026年度星座整體運勢/星象
  • 【Lunita占星】2026年度「雙子座」運勢
  • 【Lunita占星】2026年度「白羊座」運勢
  • 【Lunita占星】2026年度「獅子座」運勢
  • 【Lunita占星】2026年度「金牛座」運勢
  • 【Lunita占星】2026年度「巨蟹座」運勢
  • 【Lunita占星】2026年度「處女座」運勢
  • 2026年水瓶座升維指南:借助天海冥小三角,將表像獨特轉化為實際破局力

按+可展開

toggle 2032運勢專區 (1)
  • 2032奶羊占星 (15)
toggle 2026運勢專區 (12)
  • 2026 Alex大叔 (1)
  • 2026蘇珊米勒年月運 (158)
  • 蘇珊米勒週運/日運 (123)
  • 每週運勢/週運 (3,278)
  • 2026年運 (66)
  • 2026奶羊占星 (69)
  • 2026流年木星運勢影響 (873)
  • 2026流年土星入座影響 (331)
  • 流年重要星象 (1,537)
  • 水逆運勢影響 (397)
  • 滿月新月日月食許願 (461)
  • 2026滴天居士 (3)
toggle 2025運勢專區 (11)
  • 2025星座月運 (913)
  • 2025星座年運 (412)
  • 2025 Alex大叔 (41)
  • 2025判答 (26)
  • 2025奶羊占星 (72)
  • 2025艾菲爾 (44)
  • 2025 Amy數字占星 (12)
  • 2025 Jamie Partridge杰米 (12)
  • 2025生肖運勢 (26)
  • 2025滴天居士 (48)
  • 日運/每日運勢 (25)
toggle 星座主題區 (66)
  • 蘇珊米勒 (9)
  • 懶貓占星 (26)
  • 談小通 (12)
  • 黑月占星 (20)
  • 星座文章 (4,070)
  • 唐綺陽/唐立淇 (304)
  • 72星區剖析 (73)
  • 48星區解析 (49)
  • 艾菲爾塔羅 (425)
  • 亞提米斯 (375)
  • 星座預言區 (13)
  • 瑪法達 (9)
  • 彭定軒 (37)
  • 星座區間 (59)
  • 芸天占星 (47)
  • 許睿光 (26)
  • 林鹿鹿相位宮位 (50)
  • Alex大叔 (257)
  • 狐狸先森 (20)
  • 判答 (150)
  • Eskey先生 (23)
  • 靜電魚 (53)
  • 鬧鬧女巫 (146)
  • 占星師貳月二號(相位宮位) (51)
  • Brigitte宮位相位 (68)
  • 裴恩 (48)
  • 占星師Ocean (14)
  • 蘇米君 (39)
  • Joyce超月 (50)
  • Allen伊明 (28)
  • Zora瀾圖 (53)
  • 魔女區 (98)
  • 騫予 (165)
  • 玄乙 (94)
  • 劉六六 (13)
  • 雪梨說星 (110)
  • Miko Astrologer (38)
  • 晨夜占星 (37)
  • Grace占星 (29)
  • 弦心兔芝 (53)
  • 琪琪 (41)
  • 占星少女 (19)
  • 羅鳴 (22)
  • 張盛舒 (12)
  • 左西西 (137)
  • 奶羊占星 (66)
  • 小乖麻 (19)
  • 卡西娜 (164)
  • 綠喬麻瓜 (36)
  • 占星小辣椒 (83)
  • 菠蘿隱士 (12)
  • 石原星美 (12)
  • 大西占星 (28)
  • StarNote (55)
  • 陶白白 (12)
  • 占星妖妖 (40)
  • 阿煊 (42)
  • Miuna小姐 (25)
  • Crystal (92)
  • 12分貝 (12)
  • 卡蜜拉 (25)
  • 小莫_Gemini (31)
  • 命運好好玩薇薇安 (397)
  • Brian Clark布萊恩.克拉克 (22)
  • 楊大亮 (11)
  • Leah Whitehorse 莉婭 (12)
toggle 風水好運來 (2)
  • 風水 (109)
  • 趨吉避凶法 (239)
toggle 綜合命理區 (12)
  • 12生肖 (375)
  • 八字 (60)
  • 生命靈數 (31)
  • MBTI人格分析 (19)
  • 姓名學 (98)
  • 手面相 (162)
  • 紫微斗數 (506)
  • 解夢 (32)
  • 血型性格 (48)
  • 出生年月時辰 (91)
  • 超神準心理測驗 (51)
  • 滴天居士 (53)
toggle 版主大聲公 (2)
  • 職場點滴 (1)
  • 生活點滴 (17)
toggle 吃到飽餐廳推薦 (5)
  • 吃到飽餐廳推薦北台灣 (21)
  • 吃到飽餐廳推薦中台灣 (3)
  • 吃到飽餐廳推薦南台灣 (2)
  • 吃到飽餐廳推薦東台灣 (3)
  • 國外吃到飽 (1)
toggle 樂活旅遊誌 (7)
  • 北部推薦景點 (7)
  • 中部推薦景點 (6)
  • 南部推薦景點 (6)
  • 東部推薦景點 (20)
  • 離島推薦景點 (1)
  • 亞洲推薦景點 (4)
  • 全台溫泉景點 (12)
toggle 網路大骨湯 (7)
  • 經營&管理 (97)
  • 教育下一代 (76)
  • 看了會感動 (35)
  • 好書推薦 (12)
  • 豁然開朗過生活 (337)
  • 職場陷阱 (8)
  • 網路發燒文 (43)
toggle 王品集團餐廳懶人包 (5)
  • 西堤牛排 (1)
  • 王品牛排 (1)
  • 原燒 (1)
  • 陶板屋 (1)
  • 夏慕尼 (1)
toggle 2024運勢專區 (43)
  • 2024蘇珊米勒 (158)
  • 2024 Alex大叔 (64)
  • 2024判答 (26)
  • 2024艾菲爾星座 (45)
  • 2024李雲天 (23)
  • 2024李居明 (7)
  • 2024小莫_Gemini (77)
  • 2024 Faye占星 (10)
  • 2024靈犀喬木 (70)
  • 2024莫小棋 (63)
  • 2024 PennyThornton佩妮 (10)
  • 2024今酒一瓢 (31)
  • 2024印占Q叔 (23)
  • 2024 Kelly Fox凱利 (10)
  • 2024 App (12)
  • 2024 Pandora占星小巫 (109)
  • 2024 Marjorie-orr馬喬麗 (10)
  • 2024 Maria-DeSimone瑪利亞 (10)
  • 2024 Ada Cocos 米哈拉蒂古 (29)
  • 2024 Sally Kirkman薩麗 (4)
  • 2024劉曉穎 (76)
  • 2024 Debbi-Frank黛比 (10)
  • 2024安甯占星 (12)
  • 2024 Crystal (20)
  • 2024氧氣占星 (11)
  • 2024 Dora占星 (17)
  • 2024左西西 (16)
  • 2024王芝樺 (10)
  • 2024柒爸 (20)
  • 2024樂樂 (11)
  • 2024鳳影焰 (13)
  • 2024遠遠占星 (15)
  • 2024晟言 (19)
  • 2024藍藍占星 (40)
  • 2024 Dr arms (50)
  • 2024 Anastasia (12)
  • 2024 Jessica Adams 杰西卡 (10)
  • 2024 Nadia保加利亞 (27)
  • 2024 Tim Stephens蒂姆 (12)
  • 2024天文世界 (9)
  • 2024 Starman占星 (18)
  • 2024 Cafe Astrology (39)
  • 2024 Deborah黛博拉 (14)
toggle 2023運勢專區 (1)
  • 2023 Susan Miller 蘇珊米勒 (148)
toggle 2022運勢專區 (1)
  • 2022 Susan Miller 蘇珊米勒 (157)
toggle 2021運勢專區 (1)
  • 2021蘇珊米勒 (147)
toggle 2020運勢專區 (1)
  • 2020蘇珊米勒 (147)
toggle 2019運勢專區 (2)
  • 2019蘇珊米勒 (156)
  • 蘇珊米勒跨年運勢 (16)
toggle 2018運勢專區 (2)
  • 2018蘇珊米勒 (157)
  • 2018 Julia Chen (10)
toggle 2017運勢專區 (2)
  • 2017蘇珊米勒 (169)
  • 2017 Julia Chen (134)
toggle 2016運勢專區 (1)
  • 2016 Julia Chen (37)
toggle 2015運勢專區 (1)
  • 2015蘇珊米勒 (3)
toggle 2014運勢專區 (1)
  • 2014蘇珊米勒 (1)
toggle 生活報馬仔 (4)
  • 養生防癌 (69)
  • 瘦身美容 (60)
  • 即時生活資訊 (70)
  • 保健常識 (158)
toggle 爆笑轉貼區 (2)
  • 爆笑文章 (32)
  • 爆笑影音 (10)
toggle 全台景觀餐廳 (2)
  • 隨意鳥地方高空觀景餐廳/台北101(The Best 85) (1)
  • 摘星樓【星月】旋轉觀景餐廳/北投焚化廠 (1)
toggle 購物精選 (5)
  • 筆電評比 (1)
  • 單眼相機評比 (1)
  • 125cc機車評比 (1)
  • 冷氣評比 (1)
  • 按摩椅評比 (1)
  • 未分類文章 (1)

文章搜尋BUG

2023社群金點賞

2021-2022

2020 金點賞

2019金點賞

2018金點賞